
ЕГЭ по физике №32 с решением и ответами
ЕГЭ по физике №32 с решением и ответами
ЕГЭ по физике №32 с решением
№32 ЕГЭ по физике - примеры решения:
Задание
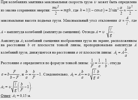
Небольшой груз, подвешенный на нити длиной 2,5 м, совершает гармонические колебания, при которых его максимальная скорость достигает 0,2 м/с.
При помощи собирающей линзы с фокусным расстоянием 0,2 м изображение колеблющегося груза проецируется на экран, расположенный на расстоянии 0,5 м от линзы.
Главная оптическая ось линзы перпендикулярна плоскости колебаний маятника и плоскости экрана.
Определите максимальное смещение изображения груза на экране от положения равновесия.
Вариант решения :

№32 ЕГЭ по физике - примеры решения:
Задание № 2

Металлический стержень длиной l = 0,1 м и массой m =10 г , подвешенный на двух параллельных проводящих нитях длиной L= 1м, располагается горизонтально в однородном магнитном поле с индукцией B = 0,1 Тл , как показано на рисунке.
Вектор магнитной индукции направлен вертикально.
Наткакой максимальный угол отклонятся от вертикали нититподвеса, если по стержню пропустить ток силой 10 А в течение 0,1 с?
Угол α отклонения нитей от вертикали за время протекания тока мал.
Вариант решения :
При протекании тока по стержню, находящемуся в магнитном поле, на него действует сила Ампера:
, направленная горизонтально.
В соответствии со вторым законом Ньютона эта сила вызывает горизонтальное ускорение стержня,
которое в начальный момент равно: 
Так как за время протекания тока угол отклонения нитей мал, влиянием подвеса на движение стержня в горизонтальном направлении за время t действия силы Ампера можно пренебречь и считать это движение равноускоренным.
Следовательно, скорость стержня в момент выключения тока можно вычислить по формуле 
После окончания действия силы Ампера стержень движется в поле тяжести, поднимаясь на нитях на высоту h,
определяемую законом сохранения энергии: 
а максимальный угол отклонения нитей подвеса от вертикали определяется выражением 
Подставляя значения физических величин, получим 

Решение №29 ЕГЭ по физике.
В момент бросания шарик обладает кинетической энергией

, а его потенциальная энергия в электростатическом поле заряженной сферы равна нулю.
В тот момент, когда шарик достигнет поверхности сферы, его потенциальная энергия равна

, а кинетическая энергия равна нулю (из условия минимального значения радиуса сферы).
Применяя закон сохранения энергии, получаем

Отсюда
= 0,81 (м)№32 ЕГЭ по физике.

Часть 2 ЕГЭ по физике: №28 №29 №30 №31 №32 №32-1
Ещё задания части 2 ЕГЭ по физике: №28 №29 №30
№31 №32 №32-1